您现在位置:热点资讯> 浏览文章

美团买药健康数据显示,右美沙芬搜索周增近一倍,咳嗽发烧、鼻塞流涕成为问诊高频词……

图片

近日,国内以乙流为主的流行性感冒感染数量还在持续攀升,各地医院人满为患,相关药品的市场需求大幅增加。

乙型流感占比持续上升,尤其是儿童群体

国家流感中心发布的最新一期《流感监测周报》(2023年12月25日-12月31日)显示,此前占据传播优势的甲流H3N2毒株比例大幅下降,但乙流毒株占比出现了大幅的上升,南方的乙型流感占比为26.4%,北方的监测数据则高达47.3%。

图片

来源:中国国家流感中心
值得注意的是,乙流较快上升,尤其是儿童群体中乙流占比较高。
杭州市儿童医院门诊部副主任赵伟接受媒体采访时表示,最近确诊甲流的患儿占比从30%回落到20%,但乙流有明显上升趋势,从原本的2%上升到了15%,“很多小朋友前脚甲流刚好,后脚就感染了乙流”。
在杭州市儿童医院发热门诊日均接诊量超过一千,在广州国家儿童区域医疗中心、广州市妇女儿童医疗中心的儿科发热门诊接诊量在元旦期间升至2500人次/天。

另据国务院发布的《关于做好2024年元旦春节期间新冠病毒感染及其他重点传染病防控工作的通知》,目前全国流感疫情仍在高位流行,随着春运即将开始,人员流动将大幅上升,可能进一步加大疫情传播风险,预计全国多数地方春节期间仍面临多种呼吸道传染病交替或共同流行的趋势。

图片

流感相关用药需求高涨,华东、华南涨幅明显

与上述对应的是,乙流相关药品销售也随之走俏。
美团买药健康数据显示,全国甲乙流相关药品奥司他韦、玛巴洛沙韦(速福达)经过上周短暂需求回落后,本周药品的搜索和订单量又呈上扬趋势。
此外,除了甲乙流对症药有增长,全国范围内止咳药右美沙芬的搜索本周周增也有近一倍。鼻塞、流鼻涕、咳嗽、嗓子疼、发烧成为近期问诊高频词。
图片

来源:美团买药健康指数

分城市来看:奥司他韦深圳订单量周增近一倍;速福达在常州、太原、福州、大连、汕头订单量周增一倍多;右美沙芬在徐州、太原、惠州地区订单量周增一倍多。整体上华东、华南的增长幅度更明显,大家仍然需要注意防护。

图片

来源:美团买药健康指数图片

常用抗流感病毒药物,家中常备!

通常,年龄<5岁的儿童、年龄≥65岁的老年人、有基础疾病人群、肥胖者(BMI>30)、妊娠及围产期妇女,感染后较易发展成重症,一旦出现流感症状,应及时就医,进行相关检查,尽早给予抗病毒药物治疗。

临床常用的抗流感病毒药物对目前流行的甲型和乙型流感病毒均具有着较高的敏感性,但均为处方药,要在医生或药师的指导下合理使用。

抗流感病毒药物代表药物:

1.磷酸奥司他韦胶囊(达菲)

【规格】75mg/粒(以奥司他韦计)

【用量】成人和13岁以上青少年的推荐口服剂量是每次75mg,每日2次,共5天。1岁以上的儿童遵医嘱服用。

【适应证】:成人和1岁及1岁以上儿童的甲型和乙型流感的治疗;成人和13岁及13岁以上青少年的甲型和乙型流感的预防。

【注意事项】:只用于流感病毒感染的预防与治疗,普通感冒无效。避免长期连续使用,防治耐药。使用后48小时内避免接种减毒活流感疫苗

2. 玛巴洛沙韦

【规格】20mg*2片(以速福达计)

【用量】体重在40~80kg时,单次口服剂量40mg;体重≥80kg时,推荐单次口服剂量80mg。

【适应证】:既往健康的成人和5岁以上儿童单纯性甲型和乙型流感患者,或存在流感相关并发症高风险的成人和12岁以上儿童流感患者。

【注意事项】:避免与乳制品、钙强化饮料、含钙、铁、镁、锌、硒的药物同时服用。

家中常备药物(见下表):

图片图片

来源:深圳市场监管

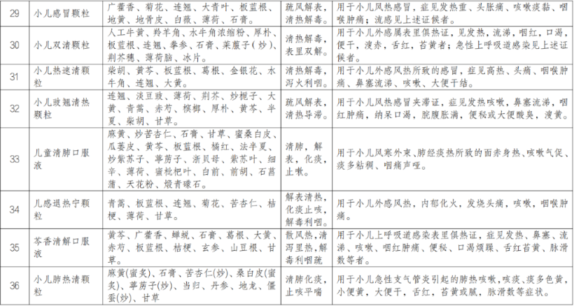
除了西药,很多中成药也能治疗流感。《2023年春季流感治疗相关中成药推荐目录》一共公布了36种中成药,涉及九味羌活丸、感冒软胶囊、金花清感颗粒、连花清瘟胶囊、正柴胡饮颗粒、射麻口服液、藿香正气胶囊等,其中还包含了15种儿童使用的中成药,涉及小儿柴桂退热颗粒、小儿金翘颗粒、小儿热速清口服液、小儿肺咳颗粒、小儿豉翘清热颗粒、小儿肺热清颗粒等等。

具体目录如下表:

图片图片图片图片


据《2023-2024年上海冬春季流感中医药防治方案(试行)》,“成人诊疗方案”细分为风寒袭表证、风热犯表证、热毒袭肺证、表寒里热证、热毒壅肺证和气营两燔证六类。其中“风寒袭表证”的临床表现为“发病初期,恶寒,发热,头身疼痛,咳嗽,痰白,舌苔薄白,脉浮紧”,治则治法是“疏风散寒”,中成药可选正柴胡饮颗粒、荆防颗粒等;“风热犯表证”的临床表现为“发病初期,发热或未发热,咽红不适,轻咳少痰,无汗,舌质红,苔薄或薄腻,脉浮数”,治则治法是“疏风清热”,中成药可选疏风解毒胶囊、连花清瘟胶囊、蓝芩口服液、荆银颗粒等。

“儿童诊疗方案”区分了饮片治疗和中成药治疗。“中成药治疗方案”指出,出现“恶寒发热、肌肉酸痛”可选小儿柴桂退热颗粒、芩香清解口服液、小儿风热清口服液、小儿宝泰康颗粒等;出现“恶寒发热、咳嗽痰黄”可选小儿清肺化痰口服液、肺力咳合剂、小儿咳喘灵口服液,小儿宣肺止咳颗粒、小儿清肺颗粒、小儿止嗽糖浆等;出现“咽痛明显”可选择儿童清咽解热口服液、开喉剑喷雾剂(儿童型)、小儿清咽颗粒

此外,可用于成人,症见发热、头痛、鼻塞流涕、咽痛咳嗽等症状的各类感冒类药物如感冒清热颗粒、感冒软胶囊等,也是大众常备的感冒药。

值得一提的是,多种呼吸道疾病交织,对于流感的治疗,推高了抗流感病毒药品的市场需求,这些品种又将进入旺季了,加上年关将近,各地物流的停运,药店可适当备货,以确保药品供需的动态平衡。

关键字:
网友评论
热点资讯