日前,河北省医保局印发了《河北省医疗保障定点医药机构考核办法》(以下简称《办法》),进一步规范医药服务行为,推动医疗保障事业高质量发展。
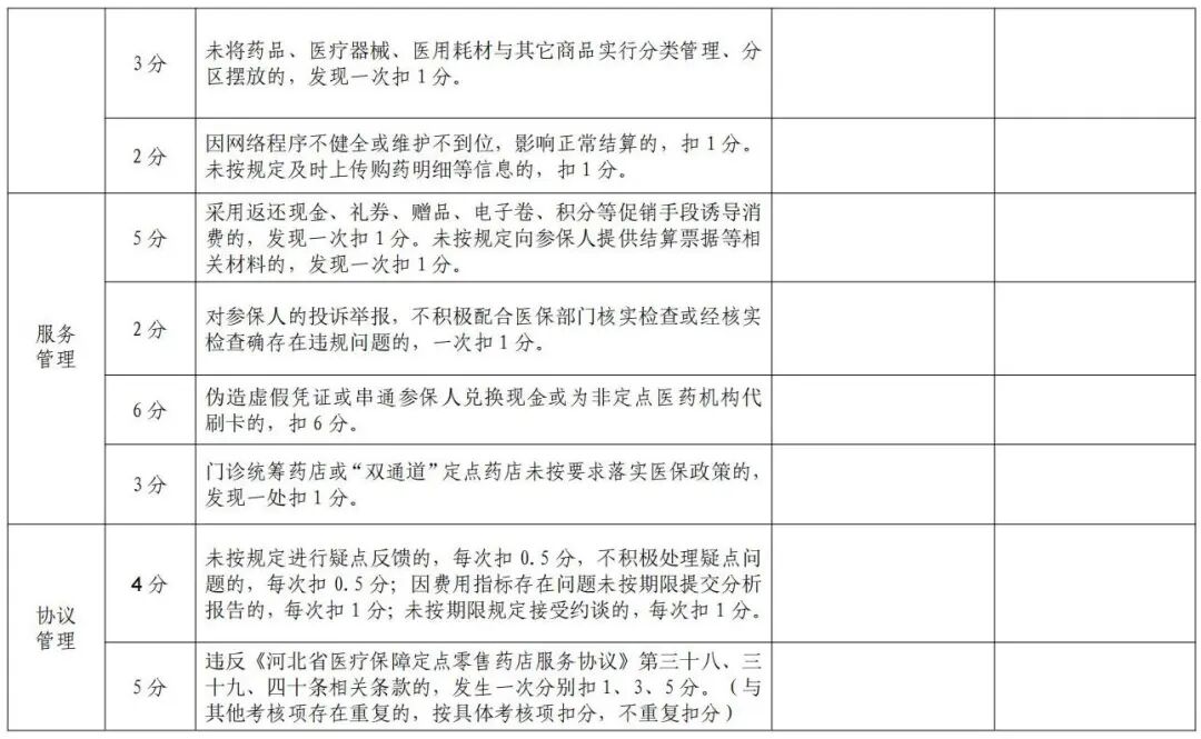
《办法》明确,定点医药机构考核分为线上考核和线下考核。考核的主要内容为执行医疗保障政策、履行医保服务协议、医药服务质量等。考核依据数据分析及日常检查结果进行评分。
《办法》规定,定点医药机构考核满分为100分,评分指标设置扣分项和加分项,未按规定完成的项目扣除一定分值,完成加分项规定的项目加上一定分值,考核分数为各项得分合计,总得分不超过100分。
《办法》强调,考核结果与定点医药机构年终清算、质量保证金扣除、监管等级分类、协议续签、定点退出等挂钩。
(一)与年终清算挂钩
考核结果与定点医药机构年终清算挂钩,具体结算方式按相关政策执行。
(二)与质量保证金扣除挂钩
年度考核得分≥90分的,不扣除质量保证金;60分≤年度考核得分<90分的,较90分每低1分扣除质量保证金2%;考核得分<60分的,扣除全部质量保证金。
(三)与监管等级分类、协议续签、定点退出挂钩
监管等级分为A、B、C、D四个等级,评级标准如下:
1.考核得分≥90分的为A级,按照 0.5 倍日常监管频次进行稽核;
2.70分≤考核得分<90分的为B级,按照日常监管频次进行稽核;
3.60分≤考核得分<70分的为C级,列为重点监管对象,按照 1.5 倍日常监管频次进行稽核,限期整改,整改到位后续签服务协议,整改不到位的,不再续签协议;
4.考核得分<60分的为D级,在1.5倍日常监管频次基础上,列为专项稽核对象,暂停医保服务3个月,并限期整改,整改到位后续签服务协议,整改不到位的,不再续签协议。
定点医药机构连续两年考核为C级的,暂停医保服务3个月;连续两年考核为D级的,解除医保服务协议。
定点医药机构因违法违规问题被医疗保障部门解除服务协议的,扣除全部质量保证金,不再纳入当年度考核。如涉及其他违规违约费用,不予拨付或予以追回。
