您现在位置:热点资讯> 浏览文章

01


药品网络交易第三方平台检查指导原则

日前,国家药监局官方发布《药品网络交易第三方平台检查指导原则(征求意见稿)》(以下简称《指导原则》),并公开征求意见。

图片

《指导原则》适用于指导药品监督管理部门对提供第三方平台服务的企业开展监督检查工作。有关检查组织实施、检查机构和人员、检查程序、常规检查、有因检查、检查与稽查的衔接、跨区域检查协作、检查结果的处理等工作,按照《药品检查管理办法(试行)》等有关要求执行。

根据《指导原则》,常规检查重点考虑因素如下:

(一)首次开展第三方平台业务的;

(二)无药品流通行业从业背景的;

(三)经营规模大、覆盖范围广、业务量较大的。

有因检查重点考虑因素如下:

(一)网络监测、群众信访、投诉举报、舆情信息等提示可能存在风险的;

(二)未能及时识别、发现、制止、报告相关风险的;

(三)未严格审核、管理平台内药品信息发布和药品销售活动的;

(四)既往多次检查不合格的;

(五)管理体系与关键岗位负责人发生重大调整的;

(六)药品监管部门认为需要开展检查的其他情况。

《指导原则》显示,检查方式包括现场检查和非现场检查。现场检查指检查人员到企业开展第三方平台业务的经营场所进行检查。非现场检查指采用网络巡查、网络监测、视频电话等方式开展检查。

检查组可根据工作需要采取现场检查和(或)非现场检查方式。鼓励各地探索“线上线下相结合”“交叉互查”等检查方式,运用“以网管网”的技术工具丰富检查手段。

《指导原则》明确,检查地点主要为企业开展第三方平台业务的注册地址及其经营场所,必要时可对相关场所进行延伸检查。

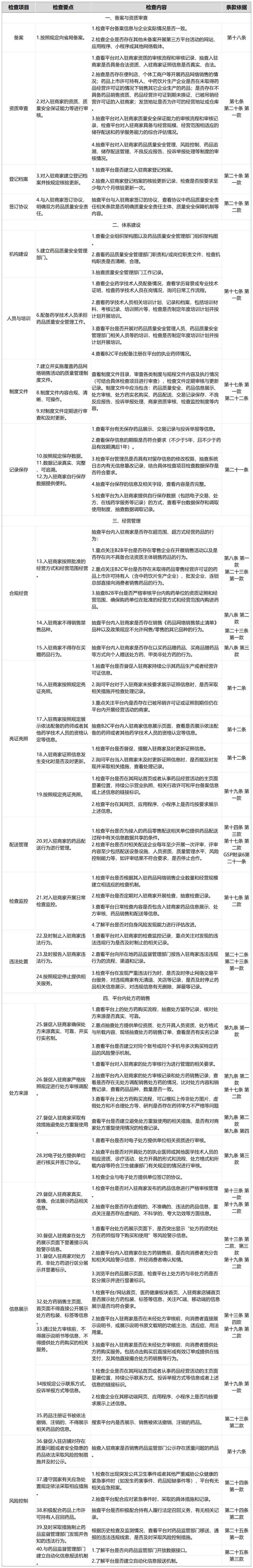
药品网络交易第三方平台检查要点(试行)

图片

02


多地发布,严管线上售药
近年来,随着网络购物的普及和发展,网上药店、网络医生逐渐兴起,线上服务虽然给大家提供了便利,但各种经营乱象也继之而起。近期药品监管部门公布的药品网络销售典型案例中,多个部线上平台均牵涉其中。

2022年5月,福建省莆田市仙游县市场监督管理局根据国家药品网络销售监测平台的线索,对京东商城的入驻商家“健安寿大药房旗舰店”进行了检查。审查发现,该店存在多项违规行为,包括未遵守药品经营质量管理规范、未按规定销售处方药、未合法购进药品等,货值金额达1.16万元。这些违规行为违反了《中华人民共和国药品管理法》第五十三条第一款、第五十五条以及《药品流通监督管理办法》第十八条第一款的规定。为此,2022年8月,仙游县市场监督管理局根据相关法律规定,对该店处以警告、没收违法所得1.16万元、罚款10万元的行政处罚。

正是由此,日前地出台文件,严查、严管互联网售药
日前,湖北省药品监督管理局发布了《关于进一步加强药品网络销售监督管理工作的实施意见》(以下简称“实施意见”)。

根据实施意见,接下来的主要任务将集中在10个方面全面加强药品网络销售的监管。这包括进一步完善药品网络销售监管体系、强化药品网络交易第三方平台的监管、加强药品网络销售储存与配送的监管,以及加强监督检查,保障网售药品消费者权益。同时,大力推动建设网售药品安全信用评价体系,提升协同治理能力,建立药品网络销售监测平台,完善监管制度,并注重构建专业的监管队伍。

平台交易方面,将全面实施药品质量安全、药品信息展示、处方审核、处方药实名购买、药品配送追溯等制度,按照规定,第三方平台对入驻的药品网络销售企业资质进行审核把关,建立登记档案,确保持续具备质量安全保证能力;处方药销售主页面、首页面不直接公开展示处方药包装、标签等信息,同时“湖北药品网络销售监测系统”也将与第三方平台进行数据对接,动态监管第三方平台的网络交易。

值得关注的是,实施意见指出,药品网售监管坚持“线上线下一致性”原则,探索线上线下融合监管方式,确保同一药品线上线下的标签说明书一致、注册审批等基本信息一致;同一企业线上线下证照信息一致、服务质量一致。

搜药注意到,8月21日,为规范网络诊疗,北京北京市卫健委牵头组织制定了《北京市互联网诊疗监管实施办法(试行)》,其中规定,“ 医师接诊前需进行实名认证,确保由本人提供诊疗服务。其他人员、人工智能软件等不得冒用、替代医师本人提供诊疗服务”、“处方应由接诊医师本人开具,经药师审核合格后方可生效,严禁使用人工智能等自动生成处方”。

可以预见的是,随着《指导原则》征求意见以及后期正式稿的发布,针对药品网络交易第三方平台的监管会更加完善和严格。

END


关键字:
网友评论
热点资讯