您现在位置:热点资讯> 浏览文章

01


小柴胡颗粒等3种处方药转为OTC!

图片
9月13日,国家药监局发布公告,根据《处方药与非处方药分类管理办法(试行)》(原国家药品监督管理局令第10号)的规定,经国家药品监督管理局组织论证和审核,小柴胡颗粒等3种药品转换为非处方药。
国家药监局提醒请相关药品上市许可持有人在2024年6月5日前,依据《药品注册管理办法》等有关规定,就修订说明书事宜向省级药品监督管理部门备案,并将说明书修订的内容及时通知相关医疗机构、药品经营企业等单位。
非处方药说明书范本规定内容之外的说明书其他内容按原批准证明文件执行。药品标签涉及相关内容的,应当一并修订。自补充申请备案之日起生产的药品,不得继续使用原药品说明书。(新药品说明书见下文附件)

02


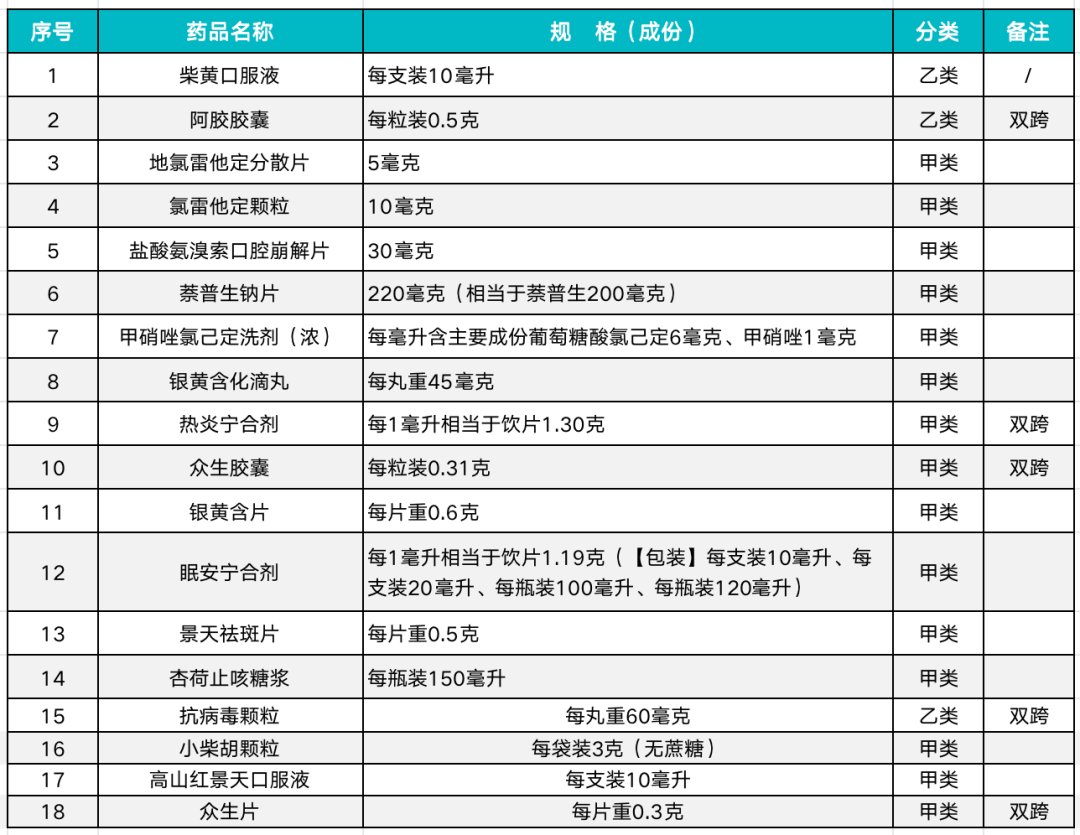
今年已有18种药转为OTC
据国家药监局官网显示,除了小柴胡颗粒、高山红景天口服液、众生片3种药品之外,今年以来还有其他15种处方药先后转为OTC,他们分别是:地氯雷他定分散片、氯雷他定颗粒、盐酸氨溴索口腔崩解片、萘普生钠片、柴黄口服液,阿胶胶囊和甲硝唑氯己定洗剂(浓)、银黄含化滴丸、热炎宁合剂、众生胶囊、银黄含片、眠安宁合剂、景天祛斑片、杏荷止咳糖浆、抗病毒滴丸。
图片
上述处方药身份的转变为患者和医疗机构带来了福音,意味着今后药店销售这些药品将不再受限于处方要求,在合理用药范围内可直接出售给顾客,双向利好药店和顾客。
尤其对于患者而言,这一举措为大家提供了更大的便利性和较低的就医成本,无需预约医生或等待就诊即可购买OTC药品,节省时间和金钱,使治疗速度加快,常见病的药物治疗能更快获得。
有专家认为,处方药转为OTC能为药品带来诸多优势,如获得药店和快消品终端的宣传展示、广告传播、线上直销等机会。这使得招商范围扩大,经销商和代理商增多,销售渠道增加,销量扩大。同时,企业能便捷地了解市场需求和消费者偏好,提升自身知名度和市场竞争力,使产品实现更优秀的市场表现。

附:【小柴胡颗粒】等3种药品新说明书主要内容。



小柴胡颗粒

[药品名称] 小柴胡颗粒

通用名称:

汉语拼音:

[成份]

[性状]

[功能主治] 解表散热,疏肝和胃。用于外感病,邪犯少阳证,症见寒热往来、胸胁苦满、食欲不振、心烦喜吐、口苦咽干。

[规格] 每袋装3克(无蔗糖)

[用法用量] 开水冲服。一次1~2袋,一日3次。

[不良反应] 监测数据显示,本品可见以下不良反应:恶心、呕吐、腹胀、腹痛、腹部不适、腹泻、皮疹、瘙痒、潮红、多汗、头晕、嗜睡、胸部不适、过敏反应、心悸等。

[禁忌]

对本品及所含成份过敏者禁用。
[注意事项]

1.忌烟、酒及辛辣、生冷、油腻食物。

2.不宜在服药期间同时服用滋补性中药。

3.风寒表证者不宜使用。

4.高血压、心脏病、肝病、糖尿病、肾病等患者应在医师指导下服用。

5.孕妇、哺乳期妇女、年老体弱者应在医师指导下服用。

6.发热体温超过38.5℃的患者,应去医院就诊。

7.服药3天症状无缓解,应去医院就诊。

8.过敏体质者慎用。

9.本品性状发生改变时禁止使用。

10.请将本品放在儿童不能接触的地方。

11.如正在使用其他药品,使用本品前请咨询医师或药师。



高山红景天口服液

[药品名称] 高山红景天口服液

通用名称:

汉语拼音:

[成份]

[性状]

[功能主治] 益气,养阴,活血。用于气阴两虚,瘀血阻滞所致的神疲乏力,少气懒言,失眠健忘,头晕目眩等症。

[规格] 每支装10毫升

[用法用量] 口服。一次10~20毫升,一日2次。

[不良反应] 监测数据显示,本品有以下不良反应报告:恶心、口渴、口苦、头晕、瘙痒、乏力等。

[禁忌]

对本品及所含成份过敏者禁用。
[注意事项]

1.忌辛辣、生冷、油腻食物。

2.感冒发热病人不宜服用。

3.高血压、心脏病、肝病、糖尿病、肾病等患者应在医师指导下服用。

4.孕妇、哺乳期妇女、年老体弱者应在医师指导下服用。

5.服药2周症状无缓解,或症状加重,或出现新的症状,应去医院就诊。

6.过敏体质者慎用。

7.本品性状发生改变时禁止使用。

8.请将本品放在儿童不能接触的地方。

9.如正在使用其他药品,使用本品前请咨询医师或药师。



众生片

[药品名称] 众生片

通用名称:

汉语拼音:

[成份]

[性状]

[功能主治]清热解毒,活血凉血,消炎止痛。用于上呼吸道感染,急、慢性咽炎,急性扁桃腺炎等症。

[规格]每片重0.3

[用法用量]口服。一次4~6片,一日3次。

[不良反应]监测数据显示,本品可见以下不良反应报告:恶心、呕吐、腹泻、腹痛、腹胀、腹部不适、皮疹、瘙痒、头晕、头痛、过敏反应等。

[禁忌]对本品及所含成份过敏者禁用。
[注意事项]

1.忌烟酒、辛辣、鱼腥食物。

2.不宜在服药期间同时服用滋补性中药。

3.属风寒感冒咽痛者,症见恶寒发热、无汗、鼻流清涕者慎用。

4.孕妇慎用,且应在医师指导下服用。

5.脾虚大便溏者慎用。

6.哺乳期妇女、年老体弱者应在医师指导下服用。

7.高血压、心脏病、肝病、糖尿病、肾病等患者应在医师指导下服用。

8.扁桃体有化脓或发热体温超过38.5℃的患者应去医院就诊。

9.服药3天症状无缓解,应去医院就诊。

10.不宜与藜芦、川乌、制川乌、草乌、制草乌、附子或其制剂同用。

11.过敏体质者慎用。

12.本品性状发生改变时禁止使用。

13.请将本品放在儿童不能接触的地方。

14.如正在使用其他药品,使用本品前请咨询医师或药师。


END


关键字:
网友评论
热点资讯